350 руб.
299 руб.
450 руб.
399 руб.
Сетевое зарядное устройство адаптер блок питания UbiQUiti GP-A240-050 (POE-24-12W).
Напряжение: 24V
Параметры тока: 500mA
Порты: 2 × 100 Мбит/с LAN
Стандарт: Passive POE (питание подается по парам 4,5+; 7,8-)
PoE-адаптер предназначен для питания различных устройств Ubiquiti и совместим с большинством продуктов:
UbiQUiti airFiber
UbiQUiti airMAX
UbiQUiti EdgeMAX
UbiQUiti mFi
UbiQUiti UniFi AP
UbiQUiti UniFi Video / airVision
Адаптер обладает рядом функций, обеспечивающих защиту PoE-устройств:
Защита от перенапряжения
Защита от переполюсовки
Подавление выбросов напряжения
Сглаживание импульсов тока
1200 руб.
нет в наличии
Ubiquiti POE-24-12W (модель GP-A240-050) — это POE инжектор, предназначенный для подачи питания по сетевому кабелю «витая пара» на Wi-Fi точки доступа Ubiquiti или оборудование других производителей.
Характеристики:
Выходное постоянное напряжение 24В, ток 0,5А
Порты: 2 × 100 Мбит/с LAN
Стандарт: Passive POE (питание подается по парам 4,5+; 7,8-)
Кнопка Reset
Кнопка Reset позволяет удаленно сбросить точки доступа Ubiquiti к заводским настройкам. Поэтому вам не придется лезть на крышу или мачту, чтобы снять устройство.
POE инжектор имеет экранированные сетевые разъемы и контакт заземления на вилке питания.
Устройство комплектуется креплением для его установки на стену.
Автор Геннадий Бандура
Email: Bandura (at) macrogroup.ru
www.macrogroup.ru тел. +7 (812) 370 60 70
Адаптер питания базового устройства систем стандарта PoE.
Как всем известно, структура телекоммуникационных систем стандарта VoIP и PoE подразумевает наличие базового устройства (с мощным AC/DC преобразователем), а также множества удаленных устройств (с маломощными DC/DC преобразователями), которые получают питание не по силовым кабелям, а по сигнальным, что значительно упрощает структуру сети (см. статью «Новый S-PAK корпус микросхем DPA-Switch компании Power Integrations для использования в технологих PoE и PoE-PLUS»). Ранее мы рассматривали структуру DC/DC преобразователя удаленного устройства на примере источника питания на базе микросхемы DPA423G (см. статью «Обратноходовый DC-DC преобразователь на микросхеме DPA423G для систем питания телекоммуникационного оборудования стандарта PoE и VoIP»).
Теперь настала очередь базового устройства. Рассмотрим AC/DC преобразователь, который обеспечивает напряжение в 48 Вольт, необходимое для функционирования телекоммуникационных сетей стандарта VoIP и PoE.
Достоинства ИИП на базе микросхемы TOP246P:
- Односторонняя печатная плата.
- Сниженное число компонентов и стоимость изделия.
- Устранены 2 Y-конденсатора.
- Устранен фильтр во вторичной обмотке.
- Высокий КПД.
- Снижен уровеньЭМИ.
- Встроенная защита от КЗ по выходу.
1) Внешний вид печатного узла.
Рис.1 Внешний вид печатного узла (вид сверху).
Рис.2 Внешний вид печатного узла (Вид снизу).
Вх. напряжение
Вых. напряжение
Вых. пульсация
Вых. ток
Время удержания напряжения при отключении питания (115VAC).
Время удержания напряжения при отключении питания (230VAC).
Вых. мощность (средняя)
КПД при полной нагрузке
Диапазон рабочих температур

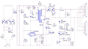
Рис.3 Схема источника питания (кликните на рисунке для увеличения).
4) Описание работы:
Схема использует микросхему TOP246P (U2), которая состоит из силового МОП-транзистора и контроллера, которая в данном случае работает в обратноходовой конфигурации. Кроме этого схема использует встроенную функцию микросхемы по ограничения выходного тока, чтобы контролировать выходную мощность и по максимуму уменьшить габариты трансформатора.
Входной предохранитель F1 защищает источник от серьезного выхода из строя. Термистор RT1 ограничивает бросок тока во время запуска схемы. Диоды D5-D8 формируют выпрямитель для входного напряжения. Конденсатор С22 подавляет ЭМИ входных диодов.
Фильтр L1 используется для подавления и дифференциальных и синфазных помех от источника питания. Большая индуктивность фильтра обусловлена необходимостью предотвратить проникновение шума непосредственно с выхода источника в телекоммуникационную сеть. Конденсатор С2 представляет собой чать ЭМИ фильтра, путем шунтирования помехи идущей через трансформатор Т2. Конденсатор С4 подключен на выход фильтра L1 для формирования шины выпрямленного напряжения. Номинал резистора R14 устанавливает уровень ограничения тока TOPSwitch-GX (U2). Резисторы R6 и R9 меняют это ограничение всоответствии с входным питающим напряжением, для поддержания на одном уровне максимальную выходную мощность при изменении входного напряжения. Элементы D2, R2, C1 и R1 — составляют RDC цепь для ограничения выброса на стоке TOPSwitch-GX, обусловленного индукцией рассеяния первичной обмотки трансформатора. Элементы D3 и С8 формируют цепь питания микросхемы TOPSwitch-GX. Конденсаторы С13 и С14 обеспечивают развязку. Кроме этого номинал С14 устанавливает время запуска и авто-рестарта. Резистор R13 в паре с С14 обеспечивают компенсацию обратной связи. Резистор R41 питает светодиод U6, который горит зеленым цветом, когда источник работает в нормальном режиме.
Выходное напряжение в 48 вольт выпрямляется и фильтруется диодами D1 и D4, а также конденсаторами С5 и С7. Цепочка R18, C21 снимает высокочастотный звон этих диодов. Резисторы R8 и R15 контролируют выходное напряжение, предоставляя входной сигнал для опоры TL431 (U3). Резистор R41 обеспечивает питание U3 (примерно 1mA). Цепочка R12, C12 — обеспечивают компенсацию U3, для того, чтобы ограничить частотную характеристику в низкочастотной области. Резистор R10 определяет коэффициент передачи обратной связи, далее через U5A, сигнал обратной связи передается на первичную сторону. R45 и С15 увеличивают высокочастотный коэффициент обратной связи, чтобы подавить пульсации выходного напряжения. Диод Зенера VR1 используется, чтобы понизить выходное напряжение в 48 вольт до приемлемого для TL431 уровня в 30 вольт. Оптотранзистор U5B обеспечивает доставку сигнала обратной связи в микросхему TOPSwitch-GX.
5) Перечень элементов.
Обозн.
Описание
part number
Производитель
1
1
C1
4.7 nF, 1 kV, Thru Hole, Disc Ceramic
5GAD47
Vishay/Sprague
2
1
C2
2.2 nF, Ceramic, Y1
440LD22
Vishay
3
1
C4
47 uF, 400 V, Electrolytic, Low ESR, 730mOhm, (16 x 25)
KMX400VB47RM16X25LL
United Chemi-Con
4
1
C5
180 uF, 63, Electrolytic, Low ESR, 145mOhm, (10 x 20)
LXZ63VB181MJ20LL
United Chemi-Con
5
1
C7
68 uF, 63, Electrolytic, Low ESR, 340mOhm, (8 x 12)
LXZ63VB68RMH15LL
United Chemi-Con
6
1
C8
10 uF, 50 V, Electrolytic, Gen. Purpose, (5 x11)
KME50VB10RM5X11LL
United Chemi-Con
7
2
C12 C15
1.0 uF, 50 V, Ceramic, Z5U
ECU-S1H105MEB
Panasonic
8
1
C13
100 nF, 50 V, Ceramic, X7R
ECU-S1H104KBB
Panasonic
9
1
C14
47 uF, 16 V, Electrolytic, Low ESR, 500mOhm, (5 x 11.5)
LXZ16VB47RME11LL
United Chemi-Con
10
1
C21
100 pF, 1 kV, Disc Ceramic
NCD101K1KVY5F
NIC ComponentsCorp
11
1
C22
47 nF, 275 VAC, Film, X2
ECQU2A473ML
Panasonic
12
2
D1 D4
100 V, 1 A, Schottky, DO-41
SB1100
Fairchild
13
1
D2
1000 V, 1 A, Rectifier, Glass Passivated, 2us, DO-41
1N4007GP
Vishay
14
1
D3
75 V, 300 mA, Fast Switching, DO-35
1N4148
Vishay
15
2
D5 D6
600 V, 1 A, Ultrafast Recovery, 75 ns, DO-41
UF4005
Vishay
16
2
D7 D8
600 V, 1 A, Rectifier, DO-41
1N4005
Vishay
17
1
F1
1 A, 250V, Slow, TR5
3,721,100,041
Wickman
18
1
J4
AC Input Receptacle and Accessory Plug,PCBM
161-R301SN13
Kobiconn
19
2
J5 J6
R/A, RJ45 Nonshielded, PCBM
RJHS-5080
Amphenol Canada
20
1
L1
19 mH, 0.5 A, Common Mode Choke
ELF15N005A
Panasonic
21
1
L2
3.3 uH, 2.66 A
822LY-3R3M
Toko
22
1
R1
100 k, 5%, 1 W, Metal Oxide
RSF100JB-100K
Yageo
23
1
R2
47 R, 5%, 1/2 W, Carbon Film
CFR-50JB-47R
Yageo
24
1
R6
3 M, 5%, 1/8 W, Carbon Film
CFR-12JB-3M0
Yageo
25
1
R8
182 k, 1%, 1/4 W, Metal Film
MFR-25FBF-182K
Yageo
26
1
R9
2.7 M, 5%, 1/8 W, Carbon Film
CFR-12JB-2M7
Yageo
27
1
R10
3.3 k, 5%, 1/8 W, Carbon Film
CFR-12JB-3K3
Yageo
28
2
R12 R40
1 k, 5%, 1/8 W, Carbon Film
CFR-12JB-1K0
Yageo
29
1
R13
6.8 R, 5%, 1/8 W, Carbon Film
CFR-12JB-6R8
Yageo
30
1
R14
9.09 k, 1%, 1/4 W, Metal Film
MFR-25FBF-9K09
Yageo
31
1
R15
10 k, 1%, 1/4 W, Metal Film
MFR-25FBF-10K0
Yageo
32
1
R18
10 R, 5%, 1/4 W, Carbon Film
CFR-25JB-10R
Yageo
33
1
R41
2 k, 5%, 1/8 W, Carbon Film
CFR-12JB-2K0
Yageo
34
1
R42
330 R, 5%, 1/8 W, Carbon Film
CFR-12JB-330R
Yageo
35
1
RT1
NTC Thermistor, 30 Ohms, 1.5 A
CL210
Thermometrics
36
1
T2
Bobbin, EEL25.4, Horizontal, 10 pins
YW-236-03B
Yih-HwaEnterprises
37
1
U2
TOPSwitch-GX, TOP246P, DIP-8B
TOP246P
Power Integrations
38
1
U3
2.495 V Shunt Regulator IC, 2%, 0 to 70C,TO-92
TL431CLP
Texas Instruments
39
1
U5
Opto coupler, 35 V, CTR 300-600%, 4-DIP
ISP817D, PC817X4
Isocom, Sharp
40
1
U6
LED, Green, 5 mm, 565 nm, 30 mcd
SSL-LX5093GD
Lumex Opto
41
1
VR1
30 V, 5%, 500 mW, DO-35
1N5256B
Microsemi
47
Всего
6) Печатная плата.
Рис.4 Разводка печатной платы.
9) Конструкция трансформатора.
Pri-1 — Первичная обмотка.
С Sh — Компенсирующая обмотка.
P Sh — Первичная экранирующая обмотка.
| Вторичная обмотка |
| Первичная экранирующая обмотка |
| Обмотка питания |
| Первичная обмотка |
| Компенсирующая обмотка |
| Core Type | eel25 |
| Core Material | NC-2H or Equivalent |
| Estimated Gap length, mm | 0.110 |
| Gapped Effective Inductance, nH/t^2 | 358 |
| Primary Inductance, uH | 532 |
| Bobbin Reference | Generic, 5 pri. + 5 sec. |
| Bobbin Orientation | Horizontal |
| Number of Primary pins | 5 |
| Number of Secondary pins | 5 |
| Margin on Left, mm | 3.0 |
| Margin on Right, mm | 3.0 |
| Number of Turns | 39 |
| Wire Size, AWG | 28 |
| Filar | 1 |
| Layers | 0.88 |
| Start Pin(s) | 5 |
| Termination Pin(s) | 3 |
| Number of Turns | 6 |
| Wire Size, AWG | 28 |
| Filar | 1 |
| Layers | 0.13 |
| Start Pin(s) | 1 |
| Termination Pin(s) | 2 |
| Параметр | Первичная | Компенсирующая |
| Number of Turns | 20 | 22 |
| Wire Size, AWG | 28 | 28 |
| Filar | 2 | 2 |
| Layers | 0.90 | 0.99 |
| Start Pin(s) | NC | 3,4 |
| Termination Pin(s) | 3,4 | NC |
| Spec Voltage, V | 48.00 |
| Spec Current, A | 0.45 |
| Actual Voltage, V | 48.00 |
| Number of Turns | 21 |
| Wire Size, AWG | 28 |
| Filar | 2 |
| Layers | 0.94 |
| Start Pin(s) | 6 |
| Termination Pin(s) | 7 |
10) Рабочие характеристики:
1. Зависимость КПД от выходной мощности и входного напряжения (комнатная температура).
Рис.5 Зависимость КПД от выходной мощности и входного напряжения.
2. Зависимость нестабильности выходного напряжения от нагрузки (комнатная температура).
Рис.6 Зависимость нестабильности выходного напряжения от нагрузки.
3. Зависимость нестабильности выходного напряжения от входного напряжения (комнатная температура).
Рис. 7 Зависимость нестабильности выходного напряжения от входного напряжения.
11) Сводная таблица рабочих режимов.
Замеры проводились в следующих условиях: Нагрузка была подключена на конце однофутового Ethernet кабеля, подключенным к коннектору J6. Напряжение замерялось на конце кабеля.
Gp a240 050 схема
350 руб. 299 руб. 450 руб. 399 руб.
Сетевое зарядное устройство адаптер блок питания UbiQUiti GP-A240-050 (POE-24-12W).
Напряжение: 24V
Параметры тока: 500mA
Порты: 2 × 100 Мбит/с LAN
Стандарт: Passive POE (питание подается по парам 4,5+; 7,8-)
PoE-адаптер предназначен для питания различных устройств Ubiquiti и совместим с большинством продуктов:
UbiQUiti airFiber
UbiQUiti airMAX
UbiQUiti EdgeMAX
UbiQUiti mFi
UbiQUiti UniFi AP
UbiQUiti UniFi Video / airVision
Адаптер обладает рядом функций, обеспечивающих защиту PoE-устройств:
Защита от перенапряжения
Защита от переполюсовки
Подавление выбросов напряжения
Сглаживание импульсов тока
1200 руб.
нет в наличии
Ubiquiti POE-24-12W (модель GP-A240-050) — это POE инжектор, предназначенный для подачи питания по сетевому кабелю «витая пара» на Wi-Fi точки доступа Ubiquiti или оборудование других производителей.
Характеристики:
Выходное постоянное напряжение 24В, ток 0,5А
Порты: 2 × 100 Мбит/с LAN
Стандарт: Passive POE (питание подается по парам 4,5+; 7,8-)
Кнопка Reset
Кнопка Reset позволяет удаленно сбросить точки доступа Ubiquiti к заводским настройкам. Поэтому вам не придется лезть на крышу или мачту, чтобы снять устройство.
POE инжектор имеет экранированные сетевые разъемы и контакт заземления на вилке питания.
Устройство комплектуется креплением для его установки на стену.
Автор Геннадий Бандура
Email: Bandura (at) macrogroup.ru
www.macrogroup.ru тел. +7 (812) 370 60 70
Адаптер питания базового устройства систем стандарта PoE.
Как всем известно, структура телекоммуникационных систем стандарта VoIP и PoE подразумевает наличие базового устройства (с мощным AC/DC преобразователем), а также множества удаленных устройств (с маломощными DC/DC преобразователями), которые получают питание не по силовым кабелям, а по сигнальным, что значительно упрощает структуру сети (см. статью «Новый S-PAK корпус микросхем DPA-Switch компании Power Integrations для использования в технологих PoE и PoE-PLUS»). Ранее мы рассматривали структуру DC/DC преобразователя удаленного устройства на примере источника питания на базе микросхемы DPA423G (см. статью «Обратноходовый DC-DC преобразователь на микросхеме DPA423G для систем питания телекоммуникационного оборудования стандарта PoE и VoIP»).
Теперь настала очередь базового устройства. Рассмотрим AC/DC преобразователь, который обеспечивает напряжение в 48 Вольт, необходимое для функционирования телекоммуникационных сетей стандарта VoIP и PoE.
Достоинства ИИП на базе микросхемы TOP246P:
- Односторонняя печатная плата.
- Сниженное число компонентов и стоимость изделия.
- Устранены 2 Y-конденсатора.
- Устранен фильтр во вторичной обмотке.
- Высокий КПД.
- Снижен уровеньЭМИ.
- Встроенная защита от КЗ по выходу.
1) Внешний вид печатного узла.
Рис.1 Внешний вид печатного узла (вид сверху).
Рис.2 Внешний вид печатного узла (Вид снизу).
Вх. напряжение Вых. напряжение Вых. пульсация Вых. ток Время удержания напряжения при отключении питания (115VAC). Время удержания напряжения при отключении питания (230VAC). Вых. мощность (средняя) КПД при полной нагрузке Диапазон рабочих температур
Рис.3 Схема источника питания (кликните на рисунке для увеличения).
Схема использует микросхему TOP246P (U2), которая состоит из силового МОП-транзистора и контроллера, которая в данном случае работает в обратноходовой конфигурации. Кроме этого схема использует встроенную функцию микросхемы по ограничения выходного тока, чтобы контролировать выходную мощность и по максимуму уменьшить габариты трансформатора.
Входной предохранитель F1 защищает источник от серьезного выхода из строя. Термистор RT1 ограничивает бросок тока во время запуска схемы. Диоды D5-D8 формируют выпрямитель для входного напряжения. Конденсатор С22 подавляет ЭМИ входных диодов.
Фильтр L1 используется для подавления и дифференциальных и синфазных помех от источника питания. Большая индуктивность фильтра обусловлена необходимостью предотвратить проникновение шума непосредственно с выхода источника в телекоммуникационную сеть. Конденсатор С2 представляет собой чать ЭМИ фильтра, путем шунтирования помехи идущей через трансформатор Т2. Конденсатор С4 подключен на выход фильтра L1 для формирования шины выпрямленного напряжения. Номинал резистора R14 устанавливает уровень ограничения тока TOPSwitch-GX (U2). Резисторы R6 и R9 меняют это ограничение всоответствии с входным питающим напряжением, для поддержания на одном уровне максимальную выходную мощность при изменении входного напряжения. Элементы D2, R2, C1 и R1 — составляют RDC цепь для ограничения выброса на стоке TOPSwitch-GX, обусловленного индукцией рассеяния первичной обмотки трансформатора. Элементы D3 и С8 формируют цепь питания микросхемы TOPSwitch-GX. Конденсаторы С13 и С14 обеспечивают развязку. Кроме этого номинал С14 устанавливает время запуска и авто-рестарта. Резистор R13 в паре с С14 обеспечивают компенсацию обратной связи. Резистор R41 питает светодиод U6, который горит зеленым цветом, когда источник работает в нормальном режиме.
Выходное напряжение в 48 вольт выпрямляется и фильтруется диодами D1 и D4, а также конденсаторами С5 и С7. Цепочка R18, C21 снимает высокочастотный звон этих диодов. Резисторы R8 и R15 контролируют выходное напряжение, предоставляя входной сигнал для опоры TL431 (U3). Резистор R41 обеспечивает питание U3 (примерно 1mA). Цепочка R12, C12 — обеспечивают компенсацию U3, для того, чтобы ограничить частотную характеристику в низкочастотной области. Резистор R10 определяет коэффициент передачи обратной связи, далее через U5A, сигнал обратной связи передается на первичную сторону. R45 и С15 увеличивают высокочастотный коэффициент обратной связи, чтобы подавить пульсации выходного напряжения. Диод Зенера VR1 используется, чтобы понизить выходное напряжение в 48 вольт до приемлемого для TL431 уровня в 30 вольт. Оптотранзистор U5B обеспечивает доставку сигнала обратной связи в микросхему TOPSwitch-GX.
Обозн. Описание part number Производитель 1 1 C1 4.7 nF, 1 kV, Thru Hole, Disc Ceramic 5GAD47 Vishay/Sprague 2 1 C2 2.2 nF, Ceramic, Y1 440LD22 Vishay 3 1 C4 47 uF, 400 V, Electrolytic, Low ESR, 730mOhm, (16 x 25) KMX400VB47RM16X25LL United Chemi-Con 4 1 C5 180 uF, 63, Electrolytic, Low ESR, 145mOhm, (10 x 20) LXZ63VB181MJ20LL United Chemi-Con 5 1 C7 68 uF, 63, Electrolytic, Low ESR, 340mOhm, (8 x 12) LXZ63VB68RMH15LL United Chemi-Con 6 1 C8 10 uF, 50 V, Electrolytic, Gen. Purpose, (5 x11) KME50VB10RM5X11LL United Chemi-Con 7 2 C12 C15 1.0 uF, 50 V, Ceramic, Z5U ECU-S1H105MEB Panasonic 8 1 C13 100 nF, 50 V, Ceramic, X7R ECU-S1H104KBB Panasonic 9 1 C14 47 uF, 16 V, Electrolytic, Low ESR, 500mOhm, (5 x 11.5) LXZ16VB47RME11LL United Chemi-Con 10 1 C21 100 pF, 1 kV, Disc Ceramic NCD101K1KVY5F NIC ComponentsCorp 11 1 C22 47 nF, 275 VAC, Film, X2 ECQU2A473ML Panasonic 12 2 D1 D4 100 V, 1 A, Schottky, DO-41 SB1100 Fairchild 13 1 D2 1000 V, 1 A, Rectifier, Glass Passivated, 2us, DO-41 1N4007GP Vishay 14 1 D3 75 V, 300 mA, Fast Switching, DO-35 1N4148 Vishay 15 2 D5 D6 600 V, 1 A, Ultrafast Recovery, 75 ns, DO-41 UF4005 Vishay 16 2 D7 D8 600 V, 1 A, Rectifier, DO-41 1N4005 Vishay 17 1 F1 1 A, 250V, Slow, TR5 3,721,100,041 Wickman 18 1 J4 AC Input Receptacle and Accessory Plug,PCBM 161-R301SN13 Kobiconn 19 2 J5 J6 R/A, RJ45 Nonshielded, PCBM RJHS-5080 Amphenol Canada 20 1 L1 19 mH, 0.5 A, Common Mode Choke ELF15N005A Panasonic 21 1 L2 3.3 uH, 2.66 A 822LY-3R3M Toko 22 1 R1 100 k, 5%, 1 W, Metal Oxide RSF100JB-100K Yageo 23 1 R2 47 R, 5%, 1/2 W, Carbon Film CFR-50JB-47R Yageo 24 1 R6 3 M, 5%, 1/8 W, Carbon Film CFR-12JB-3M0 Yageo 25 1 R8 182 k, 1%, 1/4 W, Metal Film MFR-25FBF-182K Yageo 26 1 R9 2.7 M, 5%, 1/8 W, Carbon Film CFR-12JB-2M7 Yageo 27 1 R10 3.3 k, 5%, 1/8 W, Carbon Film CFR-12JB-3K3 Yageo 28 2 R12 R40 1 k, 5%, 1/8 W, Carbon Film CFR-12JB-1K0 Yageo 29 1 R13 6.8 R, 5%, 1/8 W, Carbon Film CFR-12JB-6R8 Yageo 30 1 R14 9.09 k, 1%, 1/4 W, Metal Film MFR-25FBF-9K09 Yageo 31 1 R15 10 k, 1%, 1/4 W, Metal Film MFR-25FBF-10K0 Yageo 32 1 R18 10 R, 5%, 1/4 W, Carbon Film CFR-25JB-10R Yageo 33 1 R41 2 k, 5%, 1/8 W, Carbon Film CFR-12JB-2K0 Yageo 34 1 R42 330 R, 5%, 1/8 W, Carbon Film CFR-12JB-330R Yageo 35 1 RT1 NTC Thermistor, 30 Ohms, 1.5 A CL210 Thermometrics 36 1 T2 Bobbin, EEL25.4, Horizontal, 10 pins YW-236-03B Yih-HwaEnterprises 37 1 U2 TOPSwitch-GX, TOP246P, DIP-8B TOP246P Power Integrations 38 1 U3 2.495 V Shunt Regulator IC, 2%, 0 to 70C,TO-92 TL431CLP Texas Instruments 39 1 U5 Opto coupler, 35 V, CTR 300-600%, 4-DIP ISP817D, PC817X4 Isocom, Sharp 40 1 U6 LED, Green, 5 mm, 565 nm, 30 mcd SSL-LX5093GD Lumex Opto 41 1 VR1 30 V, 5%, 500 mW, DO-35 1N5256B Microsemi 47 Всего
Рис.4 Разводка печатной платы.
9) Конструкция трансформатора.
С Sh — Компенсирующая обмотка.
P Sh — Первичная экранирующая обмотка.
| Вторичная обмотка |
| Первичная экранирующая обмотка |
| Обмотка питания |
| Первичная обмотка |
| Компенсирующая обмотка |
| Core Type | eel25 |
| Core Material | NC-2H or Equivalent |
| Estimated Gap length, mm | 0.110 |
| Gapped Effective Inductance, nH/t^2 | 358 |
| Primary Inductance, uH | 532 |
| Bobbin Reference | Generic, 5 pri. + 5 sec. |
| Bobbin Orientation | Horizontal |
| Number of Primary pins | 5 |
| Number of Secondary pins | 5 |
| Margin on Left, mm | 3.0 |
| Margin on Right, mm | 3.0 |
| Number of Turns | 39 |
| Wire Size, AWG | 28 |
| Filar | 1 |
| Layers | 0.88 |
| Start Pin(s) | 5 |
| Termination Pin(s) | 3 |
| Number of Turns | 6 |
| Wire Size, AWG | 28 |
| Filar | 1 |
| Layers | 0.13 |
| Start Pin(s) | 1 |
| Termination Pin(s) | 2 |
| Параметр | Первичная | Компенсирующая |
| Number of Turns | 20 | 22 |
| Wire Size, AWG | 28 | 28 |
| Filar | 2 | 2 |
| Layers | 0.90 | 0.99 |
| Start Pin(s) | NC | 3,4 |
| Termination Pin(s) | 3,4 | NC |
| Spec Voltage, V | 48.00 |
| Spec Current, A | 0.45 |
| Actual Voltage, V | 48.00 |
| Number of Turns | 21 |
| Wire Size, AWG | 28 |
| Filar | 2 |
| Layers | 0.94 |
| Start Pin(s) | 6 |
| Termination Pin(s) | 7 |
10) Рабочие характеристики:
1. Зависимость КПД от выходной мощности и входного напряжения (комнатная температура).
Рис.5 Зависимость КПД от выходной мощности и входного напряжения.
2. Зависимость нестабильности выходного напряжения от нагрузки (комнатная температура).
Рис.6 Зависимость нестабильности выходного напряжения от нагрузки.
3. Зависимость нестабильности выходного напряжения от входного напряжения (комнатная температура).
Рис. 7 Зависимость нестабильности выходного напряжения от входного напряжения.
11) Сводная таблица рабочих режимов.
Замеры проводились в следующих условиях: Нагрузка была подключена на конце однофутового Ethernet кабеля, подключенным к коннектору J6. Напряжение замерялось на конце кабеля.
Источник
-
#1
Что-то недолго музыка играла(
Отвалился интернет после 15 дней нормальной работы airgrid. Проверил — не горит индикатор на GP-A240-050
Совсем тускло мерцает.
Reset держал около минуты — никак не повлияло.
Что можете посоветовать?
-
#2
Резет резетить не его, а подключенную точку. Выкинуть лучший вариант.
-
#3
нужно выяснить что виновато. Может в кабеле замыкание или в аиргриде. Просто отключить для начала кабель их POE. надёжнее всего исправным БП проверить.
Всем привет! Про самодельную Wi-Fi антенну и создание моста на несколько десятком км я уже писал тут. Но что делать если нужно профессиональное решение. В таком случае подойдут направленные Wi-Fi антенны от компании Ubiquiti. Одним из самых лучших вариантов будет серия NanoStation (M2, M3, M5, M6, Loco M2, Loco M5, Loco M9), а также серии Powerbeam и Litebeam.
Данные антенны могут работать в режиме точки доступа и станции, что объединяет в себе WiFi радиомост. Но можно настроить их и как репитер. Сегодня мы поговорим про настройку этого оборудования. У нас будет две антенны:
- Первая – будет работать в режиме точки доступа. К ней в теории подключается роутер с интернетом.
- Вторая – будет работать в режиме станции, которая этот интернет будет принимать.
Содержание
- Настройка моста
- Настройка второй антенны
- Задать вопрос автору статьи
Настройка моста
Я вам советую выполнить настройку на столе – то есть чтобы обе антенны находились рядом и смотрели четко друг на друга. Одну мы будем настраивать в режиме точки доступа, а вторую в режиме приема и передачи (как станцию).
- Настройка Ubiquiti (Юбикьюти) начинается с распаковки и подключения. Буду показывать на примере аппарата Наностейшен Локо М2. Самое важное, чтобы вы сначала подключили PoE блок к оборудованию – сначала его нужно подключить к компьютеру и к самой антенне, а уже потом подключаем в розетку. Это очень важно, так как в противном случае вы можете спалить антенну. PoE выход подключаем с помощью кабеля к LAN выходу антенны. А вот LAN выход из блока питания к компьютеру.
- Включите компьютер. Теперь нам нужно немного изменить наши настройки. Для этого на клавиатуре нажмите на клавиши «Win» и «R», как только вылезет окошко «Выполнить», вводим команду:
ncpa.cpl
- Так как мы подключились по кабелю, то выбираем «Ethernet» подключение и с помощью правой кнопки мыши заходим в «Свойства».
- Кликаем по строке «IPv4» и заходим опять в «Свойства». Нужно установить IP-адреса с началом: 192.168.1, а последнюю цифру установить в диапазоне от 1 до 254. Кликните один раз на строку «Маска подсети» и она установится автоматически. Основной шлюз и ДНС не указываем.
- Открываем любой браузер и вписываем в адресную строку IP адрес Ubiquiti по умолчанию:
192.168.1.20
- Если вы все сделали правильно, то далее вам нужно будет ввести:
- User Name – ubnt
- Password – ubnt
- Country – страна выбирается для того, чтобы передатчик работал в определенном режиме мощности. Дело в том, что в некоторых странах есть ограничение на мощность сигнала. Я советую выбрать Боливию, так как там самые лояльные законы на данный счет, и антенна будет работать на максимум.
- Language – выбираем Английский, так как Русского нет.
- Еще не забудьте поставить ниже галочку, для согласия с лицензионным соглашением.
- Далее нам нужно выбрать из правого верхнего угла список «Tools», где мы выбираем пункт AirView. Это утилита поможет нам просканировать радиопространство и найти самый свободный канал для связи. Так как каналов у частоты 2,5 ГГц не так много, то стоит это сделать, чтобы в дальнейшем у вас не было проблем со связью. Если вы будете сидеть на заполненном канале, то связь будет хуже, а скорость меньше. Если вы увидели вот такое окошко, то значит, вам нужно скачать Java – ссылка для скачивания.
- После этого скачиваем программу и запускаем её. Если вы будете делать WiFi мост рядом в городе или в самом населенном пункте, то вы можете заметить вот такую картину – почти все каналы заняты. Но на 1 и 9 меньше всего интенсивность сигнала. Запомните диапазон частот этих каналов (2410 – 2414 и 2400 – 2450 – 2454)
- Теперь идем в настройки на вкладку «Network». В строке «Network Mode» выбираем режим моста (Bridge). Далее идем к самому нижнему разделу. Если ваша антенну будет подключена к роутеру, у которого по умолчанию должен быть включен DHCP сервер (сам раздает настройки IP адресов), то выбираем DHCP. Но также я бы еще прописал IP адрес и маску вручную, чтобы в случае отключения от DHCP вы могли зайти в настройки антенны зная его адрес. Если вы подключаете антенну напрямую к компу, то выбираем режим «Static» и аналогично прописываем все параметры вручную. А теперь как заполнять:
IP Address – адрес антенны, лучше установить его в другую подсеть, а именно в десятую.
Netmask – указываем маску. Если ваш роутер, например, имеет адрес 192.168.1.1, то значит он будет находиться в другой подсети. Используем тогда маску 255.255.240.255.
Gateway IP – адрес вашего роутера.
Primary DNS IP и Secondory DNS IP – можно вписать ДНС от вашего провайдера или оставить строчки пустыми. Или использовать сервера от Google: 8.8.8.8 и 8.8.4.4.
- Остальные параметры оставляем по умолчанию.
- Кликаем по кнопке для сохранения настроек.
- После этого аппарат будет перезагружен, и вас по идее должно перенаправить на новую страницу, но ваш комп находится в другой подсети. Опять заходим в настройки вашей сетевой карты (Win+R=ncpa.cpl) и меняем параметры. Поменяйте третью цифру IP-адреса на 10 и измените маску. Если вы ранее ввели адрес шлюза, то удалите его.
- Теперь в адресную строку вводим новый адрес антенны. Вписывайте именно тот, который ввели. У меня это: 192.168.10.200.
- Опять вводим все те же данные и переходим на вкладку «WIRELESS». Заполняем:
Wireless mode – ставим в режим точки доступа «Access point».
WDS – включаем галочку.
SSID – вводим наименование сети.
Hide SSID – в будущем можно будет включить этот параметр. Он скрывает сеть, а подключиться к ней можно будет только по имени.
Frequency, MHz – установите частоту, которую вы нашли с помощью AirView. Берем любой из свободных диапазонов.
Frequency Scan List – ставим галочку и указываем туже самую частоту. Это параметр позволяет переподключаться, при потере сигнала.
Output Power – если в комнатном тестировании будут проблемы, то убавьте мощность на минимум, это нужно для того, чтобы волны сильно не отражались и не мешали настройке. Когда уже будете устанавливать антенну на крыши установите на максимум.
WPA Autentification – PSK
WPA Preshared Key – придумываем пароль от вай-фай сети и вводим сюда.
MAC ACL – это фильтрация по MAC-адресам. Если к вашей точке доступа будет подключено только одно устройства, а именно удаленный вайфай мост, то можно установить галочку и в «Allow» вписать MAC второго устройства. В таком случае к этой антенне сможет быть подключено только антенна.
- На этом настройка завершена и можно приступать к настройке второй антенны. Но можно ещё сделать вот что – если к вашей точке доступа будет подключена только другая антенна от компании Ubiquiti, то можно улучшить между ними связь, для этого на первой вкладке в строке «airMAX Priority» включаем режим «High». Но помните, что это нужно включать только в том случае, если у вас будет подключены антенны от этой компании. Дело в том, что технология запатентована компанией Ubiquiti и другие устройства в этой сети работать не будут. А значит к этой точке доступа подключиться будет нельзя по Wi-Fi.
Настройка второй антенны
Выполняем шаги 1-7 из прошлой инструкции. После этого шаг 15, где нам нужно включить технологию airMax. Переходим к шагу 10, где нужно выполнить все те же самые шаги, только указать «Статический IP» – вписываем все те же цифры, что и у первой антенны, кроме последней, там можно взять любую цифру. Я, например, просто увеличил её на один.
Переходим на вкладку «Wireless» устанавливаем в строку «Wireless Mode» режим «Station», устанавливаем галочку ниже и нажимаем на кнопку «Select».
Далее система просканирует весь эфир, и вы увидите список беспроводных сетей. Находим свою и кликаем по кнопке «Select». Указываем все те же самые настройки, как и у первой антенны, если вы меняли значения, отличающихся от параметров по умолчанию.
Всю информацию по подключению можно посмотреть на вкладке «Main».
Можно пропинговать подключение. Для этого в правом верхнем углу в «Tools» указываем «Ping». Далее в верхней строке указываем ИП первой антенны и нажимаем на кнопку «Старт».
Теперь остается установить эти антенны. Самое главное, чтобы они были направлены четко друг на друга, а между ними было как можно меньше препятствий: деревьев, домов и т.д. Перед установкой установите мощность передатчика на полную, если вы ранее снизили этот параметр. Также можно установить фильтр по МАК-адресам и сделать беспроводную сеть невидимой.
Оценка покупателей:
Описание
Хит



- Производитель: Другое
- Код товара: GP-A240-050G
- Доступность: Нет в наличии
-
1 000 р.
Описание PОE инжектор питания UBIGUITI GP-A240-050G
Ubiquiti POE-24-12W (модель GP-A240-050G) — это
POE инжектор, предназначенный для подачи питания по сетевому кабелю «витая
пара» на Wi-Fi точки доступа Ubiquiti или оборудование других
производителей.
Выходное постоянное напряжение 24В, ток 0,5А
Порты: 2 × 100 Мбит/с LAN
Стандарт: Passive POE (питание подается по парам 4,5+; 7,8-)
Оценка покупателей:
Добавить отзыв
Ваш отзыв будет очень полезен!



























